石油化工生產具有高溫、高壓、易燃、易爆甚至有毒的特點。其測量點、控制點多、工藝過程復雜,要求能夠對整個生產過程進行適時、準確、有效的監視及控制。因此一套能夠檢測裝置的異常情況,并對可能發生的潛在危害作出相應動作以保護設備、防止事故擴大化的安全儀表系統是必不可少的。
筆者對儀表工程師在緊急切斷閥應用方面常常遇到的問題進行梳理,整理出六個典型問題:
1、哪些地方需要用到緊急切斷閥?
2、閥型的選擇:球閥/閘閥/蝶閥?
3、閥體是否需要防火?
4、執行機構的型式選擇:氣動/電動/電液?
5、執行機構防火形式的選擇:火災安全/火災可操作?
6、SIL等級及閥門冗余如何配置?
文章內容圍繞這六方面展開,以干貨內容解讀安全聯鎖中緊急切斷閥應用的六個難點。
1、緊急切斷閥的組成和主要應用場景
緊急切斷閥主要的組成部分有:執行機構(分電動、氣動和電液),電磁閥(氣動閥),閥體以及其他附件。下面為常規氣動切斷閥門簡配圖:
在石油化工工藝過程中,要求緊急切斷和隔離的場所無處不在。例如:切斷反應進料,切斷加熱爐燃料;高低壓緊急隔離;緊急切斷汽輪機蒸汽;泵設火災隔離等等。可以說是緊急切斷閥是安全運行的“衛士”。
應用場景1:切斷進料

應用場景2:高低壓隔離

應用場景3:泵設隔離

應用場景4:切斷加熱爐燃料

2、緊急切斷閥閥型的種類和選型要點
石油化工工程中常用的自控緊急切斷閥按照閥體類型一般分為三種:閘閥、球閥、蝶閥。也有個別工藝包或者業主要求用GLOBE閥門作為切斷閥。
閘閥一般應用在口徑較大的場所(DN250及以上),投資相對球閥來說比較低廉。閘閥的主要缺點是:閥體笨重且安裝尺寸較大,填料密封性能不好,閥體也容易卡住。
球閥主要應用口徑較小的場所,考慮到投資因素,口徑一般不易大于DN200。介質溫度較低時可選用非金屬密封閥座環,介質溫度較高時應選用金屬密封閥座環。
切斷蝶閥一般選用三偏心結構,蝶閥具有轉動力矩大、密封和關斷性能好、重量輕、結構尺寸小以及造價便宜等特點。由于蝶板一直在流道中,其流通能力低于閘閥和球閥,尤其高壓蝶閥,閥板較厚,造成流通能力更小。
緊急切斷閥門采用嚴密關斷型(TSO)。一般對于金屬硬密封的隔離閥,泄漏等級一般要求ANSI CLASS V以上;對于非金屬軟密封的切斷閥,泄漏等級一般要求為ANSI CLASS VI,并盡量滿足上下游雙向密封的要求。一般應該遵守API598的內漏要求。如果采用ISO5208等級要求,要求B或C級。
3、緊急切斷閥泄露等級判定依據
作為緊急切斷用的閥門,往往都特別關注其切斷的嚴密程度也就是泄漏等級。
閥門主要密封部位有:啟閉件與閥座間的吻合面,此處的泄漏叫內漏,它直接影響閥門截斷介質的能力和設備的正常運行。
填料與閥桿和填料函的配合、閥體與閥蓋的連接處:此處的泄漏叫外漏,即介質從閥內泄漏到閥外,它直接影響安全生產。造成工作介質損失和企業經濟損失、環境污染,嚴重時會造成生產事故。
◆常用閥門內漏國內外主要標準
①美國國家標準/流體控制組織ANSI/FCI70-2《控制閥閥座泄漏》最新為2013版;
②國際電工委員會IEC 60534-4《工業過程控制閥-檢驗和例行試驗》最新為2006版,其他部分章節2015版;
③美國石油協會API598《閥門的檢查和試驗》最新為2016版;
④美國閥門及配件工業制造商標準化協會MSS SP-61《鋼制閥門的壓力試驗》最新為2019版;
⑤國際標準化組織ISO5208《工業閥門-金屬閥門的壓力試驗》最新為2015版;
⑥歐洲標準EN12266-1/2《工業閥門閥門的試驗》-壓力試驗、試驗方法和驗收標準 最新為2012;
⑦GB/T13927-2008《工業閥門壓力試驗》等效ISO5208-2007;
⑧JB/T9092-1999《閥門的檢驗與試驗》等效API598-96;
⑨GB/T 26480-2011《閥門的檢驗和試驗》等效API598-2009;
⑩GB/T 4213-2008《氣動調節閥》等效IEC60534;
?GB/T 17213.4-2015《工業過程控制閥 第4部分:檢驗和例行試驗》等同IEC60534-2006。
◆火災后泄漏標準
①ISO10497《閥門試驗-閥門的耐火試驗要求》最新為2010版本;
②API607-2005《轉1/4周閥門和非金屬閥座閥門的耐火試驗》最新為2016版本;
③API6FA《閥門耐火試驗試驗》最新為2018版本。
◆常用檢測標準

內漏測試對比


總而言之:

常用閥門外漏相關標準
普通外漏:API598《閥門的檢查和試驗》是美標閥門最常用的檢驗和壓力試驗標準;該標準對上密封試驗的要求是:在規定的壓力下,不允許有目視可見泄漏。該標準要求比較寬泛,如果沒有特殊要求廠家一般會執行該標準的要求。

低泄漏標準
低泄漏閥門是指閥門實際泄漏量很小,靠常規的水壓、氣壓密封試驗已不能判定,需要借助更加先進的手段和儀器來檢測的微小外泄漏。閥門的這種微小的對外界環境的泄漏稱為低泄漏或逸散性。
目前國內外常見的標準
①國際標準化組織ISO15848-1《工業閥門:漏氣的測量、試驗及鑒定程序》第一部分 閥門的分類體系和型式試驗鑒定程序;
②國際標準化組織ISO15848-2《《工業閥門:漏氣的測量、試驗及鑒定程序》第二部分 閥門產品驗收試驗;該標準用以鑒定通ISO15848-1形式試驗的閥門產品;
③GB/T24681《閥門的逸散性試驗》;該標準參考ISO15848-2編制。
④殼牌石油公司SHELL MESC SPE77/312《工業閥門:低泄漏測量、分級系統、資格認定程序及開關閥和控制閥的型式認可和產品試驗》。對ISO15848-2的補充;
⑤美國環境保護署EPA method 21《揮發性有機組分泄漏檢測》。針對VOC定義了探頭法: 0.1~3L/min;
⑥德國TA-LUFT《空氣質量的技術指導手冊》共233頁;
⑦美國石油學會API 622《防逸散過程閥門填料型式試驗》;
⑧美國石油學會API 624《帶石墨填料升降桿閥門的型式測試》;
⑨美國石油學會API 641《四分之一回轉閥門填料型式試驗》。
ISO15848-1測試及分級:性能等級分為:溫度等級、耐久等級、密封等級三項。出廠標記:ISO FE。
◆開關閥:機械循環是將閥門從全開至全閉為一次循環,一次熱循環是從室溫至規定實驗溫度再返回室溫。2015版將CO1由500次為205次。
◆控制閥:機械循環是50%的閥門行程或者轉角。在室溫或是在室溫至選定溫度下分步進行。
ISO15848-1測試及分級:性能等級分為:溫度等級、耐久等級、密封等級三項。
ISO15848-2測試及分級:
出廠密封性合格檢驗,試驗采用隨機抽檢的方式,抽檢的數量最少應為同種類型(包括同一PN和DN)的同批閥門的3%,機械循環試驗5次。介質:6Bar 97%的氦氣;2015版將C級由1000PPMV改為200PPM,采用ISO15848-1 附錄B檢測法,采用探頭/嗅探法(0.5~1.5L/min),測量步驟同EPA Method21,單位為ppm。國標要求檢測試驗合格后,銘牌上應標記“FE”。
閥桿密封泄露量對比:
4、緊急切斷閥防火方面的技術要求
EBV(緊急切斷閥)的主要作用就是當發現有毒或可燃介質泄漏或者發生火災時,通過該閥門手動或自動將泄漏源與上(下)游設備隔離,防止災情進一步蔓延。
EBV(緊急切斷閥)主要參考的標準
①API 553-1998Refinery control valves;
②API 553 -2012 Refinery Valves and Accessories for Control and Safety Instrumented Systems;
③DEP-T-PE1530-2017 緊急切斷閥工藝設計導則(試行);
④中石化2011年518號文 液化烴球罐緊急切斷閥選型設計規定。
設置EBV閥門的主要場所:
①壓縮機
◆對于所有動力為200馬力或更大的壓縮機或處理易燃或有毒物質,通常要求配備EBV;
◆所有進口和出口管線均需要EBV;
◆如果級間設備的液體量大于3.8立方米(1000加侖),則級間和級間設備之間需要安裝EBV。
②泵
◆對于具有密封裝置的泵,如果上游容器包含超過7.6 m3(2000加侖)的輕組份或烴類物質超過自燃點或超過316°C (600°F),通常需要EBV;
◆如果上游容器中含有超過15立方米(4000加侖)的液態烴,則需要安裝EBV;
◆高排放壓力的泵在其出口(即泵溢流下游)處應有EBV,用于反流超壓保護。
③容器
◆對于含有輕組份或有毒物質的容器,需要EBV。從這些容器流出的流體應該與潛在的泄漏源隔離,如泵、壓縮機、換熱器和明火設備。任何EBV與容器之間的連接分支都應有自己的EBV;
◆對于裝有重組份但超過閃點的液體容器,需要EBV。
③加熱爐
◆每條供加熱爐和鍋爐的燃氣或燃油管線都需要安裝EBV。一般情況下,至少在每個燃料氣或燃料油管線的界線外有一個手動隔離閥;
◆手動EBV閥門經常與自動化SIS閥門一起使用[見9.6 b部分]。在跳車后重開SIS閥門,需要在所有安全聯鎖參數都滿足后手動復位。另請參閱API556《燃氣加熱爐儀表、控制和保護系統》第二版;
◆每條工藝進料管線都需要安裝EBV,工藝管線內含有易燃液體的燃燒加熱爐。EBV應位于加熱爐的防火墻或防火區外。
中石化 DEP-T-PE1530-2017緊急切斷閥工藝設計導則:


EBV閥與普通切斷閥相比最大的區別就是防火設計。在火災發生時,采用EBV閥將著火點與可燃物儲存設備隔離。由于平面布置的限制,EBV閥往往處在火災危險區域。為此,需要該閥在火災發生情況下,在一定時間(一般不低于30分鐘)內仍可以嚴密隔離,以達到減小火災的目的。能否在這段時間內依然保證嚴密隔離效果就成為緊急隔離設計的關鍵。
EBV閥應具備以下三點性能:
①內部泄漏量最小
為了保證這一性能,首先應考慮到閥芯和閥座的金屬面接觸,在著火時或著火后,閥體處于高溫之中,不管其密封結構如何,彈簧力和外加壓力怎樣變化,都應該保證這一點,應認為這是保證其精密關閉的關鍵。EBV優先選擇本質火災安全型閥門-金屬硬密封閥,且閥座盡量為雙向密封。
②外部泄漏量最小
為了盡量減小外部泄漏,考慮的方法有:采用能防火的閥桿密封材料(用石墨或金屬墊片),避免用較大的墊片式閥體連結。
③有連續的操作性
燃燒后仍能正常工作的閥門,應具有抗變形的能力,有抗損性。
注:選擇燃燒持續時間為30分鐘,是因為這相當于撲滅大多數煉油廠火災所有需要的最長時間。持續時間更長的火情視為大火,比本試驗預料的后果更為嚴重。(摘自API607-93)
另外EBV是否在火災區域的界定,不考慮受其他泄漏源的影響。如果考慮泄漏或火災的疊加,那么石化行業內的主裝置區內的所有控制閥均應考慮防火。顯然目前不是這么做的。
閥體防火安全認證之前分為三大系列:BS系列(BS5146-1971)、API系列(API607、API6FA)、ISO(ISO10497)系列,到現今BS已經ISO10497所取代。所以目前主要是API和ISO兩大體系。
API607主要針對軟閥座閥門和1/4轉閥門;API 607自1993年以來做過幾次升級;93年的是第4版主要是針對轉?周軟座閥門的耐火試驗;05年的是第5版也是針對轉?周軟座閥門的耐火試驗,但是測試的工況嚴格些,要求的指標較多,較嚴格一些;第5版有兩版,一個為05年,一個為08年修訂;10年的是第6版升級到針對轉?周閥門和非金屬閥座閥門,指標基本上和05一樣。
API 6FA主要針對API 6A(井口采油樹閥,6D(管線閥門-閘、截、止、球等);
ISO10497針對所有用于火災區的所有閥門。
關于火災后泄漏量,三個標準基本上一樣。
5、緊急切斷閥閥門執行機構種類及用途
石油化工工程中常用的執行機構按照驅動動力一般分為三種:氣動、電動、電液。
①氣動執行機構
氣動執行一般應用在大部分石化裝置中,具有輸出力矩大,安全,開啟速度快,可以做到FC或FO(故障安全型)等優點,缺點是需要有凈化風。可分為薄膜式、活塞式、撥叉式和齒輪齒條式。還可以分為單作用和雙作用兩種類型,其中雙作用執行機構需增配事故空氣罐。由于可以做到事故安全型,常常被優先選用。
②電動執行機構
電動執行機構一般應用在石化儲運系統中。優點是體積小,輸出力矩較大時造價較低,另外不需要凈化風。適用于公用工程條件不完善的場所,缺點是開啟速度較慢且做不到故障開或故障關。電動執行機構有二種類型,一般分為部分回轉電動執行機構和多回轉電動執行機構,前者主要控制需要部分回轉的閥門例如:球閥,蝶閥等角行程閥門,后者需要多圈數旋轉的閥門,例如閘閥等直行程。
③電液執行機構
電液執行機構是近年來新興起來的一種執行機構,具有輸出力矩大,開啟速度快,甚至可以做到火災關閥等特點。缺點是需要配動力油系統較為繁瑣,所占空間也往往比較大,易漏油等。
執行機構耐火考慮:用于防火隔離場所時,除閥體需要耐火設計外,其執行機構也需要設計成火災安全型或耐火型(或叫防火型)。
火災安全型執行機構在正常工況下可以遠程控制,但在火災發生時,如果該閥處于火災區,其執行機構可能會被損壞,這類執行機構通常采用彈簧復位型。具體做法有:連接開閥氣源的供風管一般采用耐日照的易熔斷線路,繞在執行機構周圍。發生火災時,氣路管路熔斷切斷氣源使閥門回到關閉狀態。另外一種做法是,在執行機構上加易熔塞,當火災發生時,易熔塞熔化,氣缸失氣閥門關閉。易熔塞一般采用耐溫135-500°F(57-260℃)間金屬制作而成(中石化設計意見建議是250℃)。
耐火型執行機構本身就具有耐火性能。一種做法是:執行機構的外殼采用防火罩覆蓋,該材料在環境溫度急劇上升時,體積能急速膨脹,形成對熱浪的阻隔。根據UL1709的要求其耐火(1093℃(2000°F))時間不小于30分鐘。選用這種執行機構時,閥門配套附件,如電纜、氣源供風管線等,均采用耐火型,以到達整體防火設計的要求。
電動閥由于做不到FC,所以只能選用耐火型電動執行機構。
6、SIL等級與緊急切斷閥配置方案
石化裝置SIL等級,根據IEC61508和IEC61511的規定:安全完整性等級由低到高為SIL1~SIL4;過程工業領域的安全完整性等級應為SIL1~SIL3,石化裝置就屬過程工業。
切斷閥配置方案,根據GB50770的規定:

SIL等級故障裕度(HFT):GB50770的規定是根據IEC61511中規定的硬件故障裕度演變過來的。
注意:當產品符合經驗使用原則時,HFT可減1。GB50770考慮到了該情況。
注:M取N硬件故障裕度=M-N;如:3取2硬件故障裕度為1。
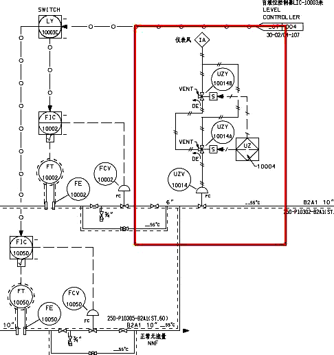
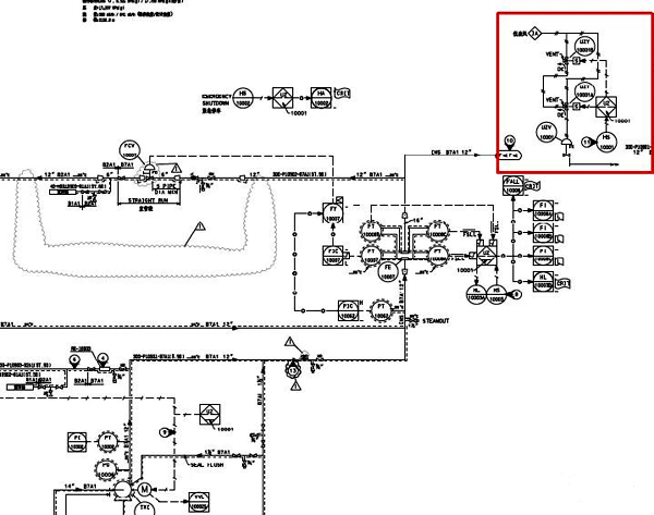
電磁閥的冗余配置:
①當要求高安全性時,電磁閥應按照“二取一”的方式配置,如下圖:
②當要求高可用性時,電磁閥應按照“二取二”的方式配置,如下圖:
作者:趙貴東(中石化廣州工程公司專業副總工程師)
相關閱讀
緊急切斷閥選型設計與在SIS系統中的應用
如何設置DCS和SIS系統罐區液位和緊急切斷閥的報警和連鎖
